エアコンの掃除
エアコンクリーニング(家庭用壁掛タイプ)
エアコンクリーニング(家庭用天井埋込タイプ)
エアコン点検サービス
キッチンの掃除
レンジフードクリーニング
キッチンクリーニング
水回りの掃除
浴室クリーニング
洗面台クリーニング
トイレクリーニング
排水管の高圧洗浄(水詰まり解消)
窓の掃除・高圧洗浄
窓ガラスクリーニング
網戸張替サービス
ベランダ・バルコニーの高圧洗浄
換気扇・換気口の掃除
換気扇クリーニング
換気口(給気口・排気口)クリーニング
DIYサービス
建物の管理
空き家管理サービス
定期巡回清掃サービス
ONLINE SHOP
ネット予約
CLOSE
CLOSE
ネット予約
HOME
FAQs
その他の掃除
お掃除作業の注意すべき点を教えてください。
お掃除作業の注意すべき点を教えてください。
2024年5月31日
A
お掃除作業の注意すべき点を教えてください。
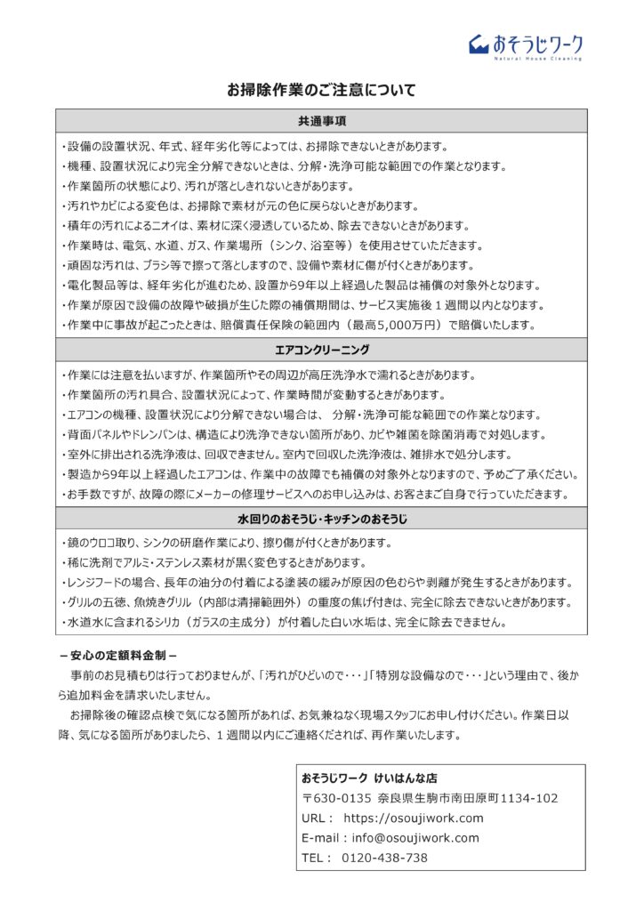
お掃除作業の注意点は、次の「お掃除作業のご注意について」のとおりです。
Prev
2024年3月7日
ハウスクリーニングは、どのような ”エコ洗剤“ を使っていますか?
Next
No Post